Fewer steps, fewer screens.
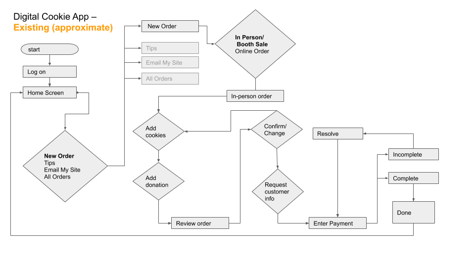
In my last post, I shared the existing flow…

Existing User Flow
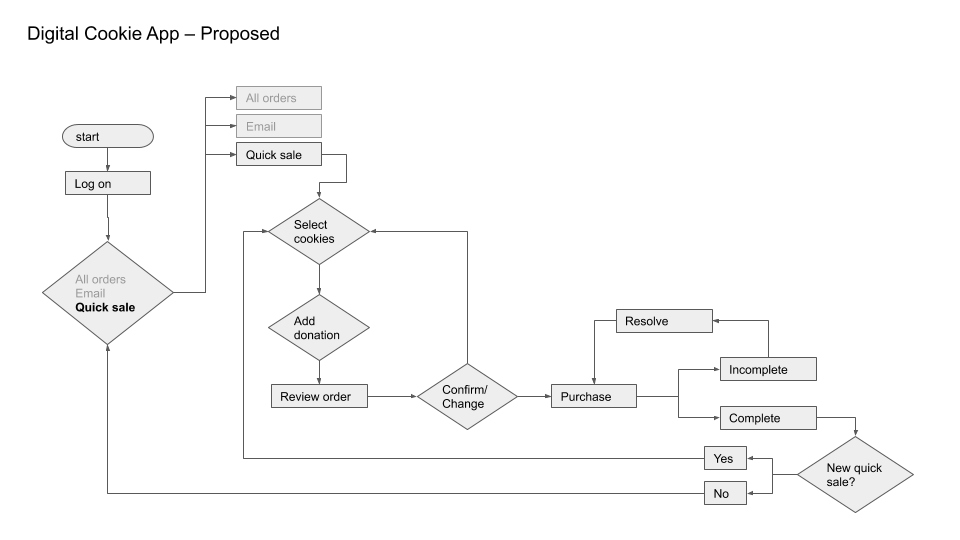
Here’s a streamlined step-thru:

Digital Cookie Revised Flow
Many of the decisions are the same but the screen count is reduced. (I’ll show the screen comparisons in the next post.)







